Instance Verification Kit (IVK)
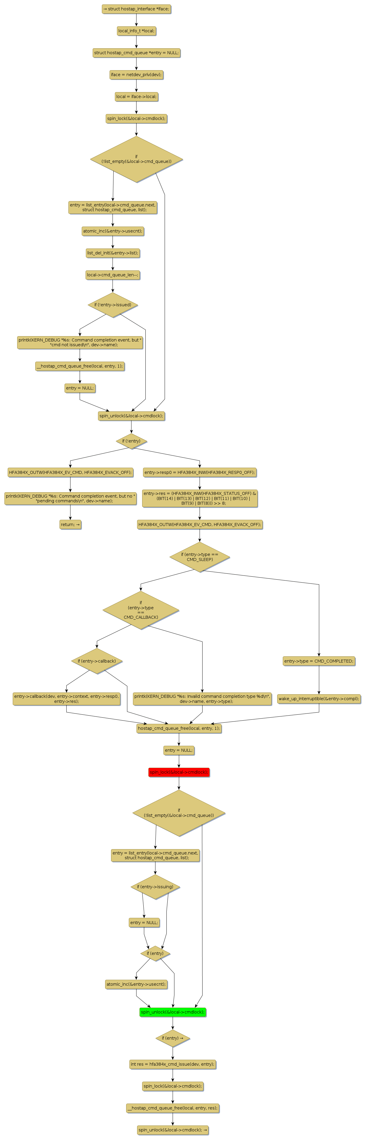
spin lock @ [21275+27+/linux-3.19-rc1/drivers/net/wireless/hostap/hostap_hw.c]
Instance Signature: cmdlock
|
The Matching Pair Graph:
|
|
Function Name
|
Control Flow Graph (CFG)
|
Events Flow Graph (EFG)
|
Source Correspondence
|
|
prism2_cmd_ev
|
|
|
[19686+13+/linux-3.19-rc1/drivers/net/wireless/hostap/hostap_hw.c]
|